La nuova tecnologia SHARP EYE per separare le vaschette monostrato in PET dalle bottiglie in PET
La nuova applicazione TOMRA Sorting Recycling, resa possibile da una maggiore intensità luminosa, costituisce una svolta in avanti positiva in un momento in cui la domanda di bottiglie e vaschette in plastica continua a crescere in tutto il mondo.
TOMRA Sorting Recycling ha presentato la nuova tecnologia TOMRA SHARP EYE che consente di separare le vaschette in PET monostrato dalle bottiglie in PET. Questa tecnologia migliora la capacità della selezionatrice AUTOSORT di TOMRA di separare le vaschette multistrato. Si tratta di un traguardo significativo dal punto di vista commerciale, poiché le differenze minime ma critiche nelle proprietà chimiche delle vaschette alimentari e delle bottiglie in PET fanno sì che si debbano separare per poter riciclare prodotti equivalenti. Inoltre, l'intelligenza artificiale integrata nei sistemi TOMRA consente anche un'analisi continua dei prodotti selezionati, rendendo gli impianti futuri ancora più intelligenti.
Valerio Sama, responsabile prodotto di TOMRA Sorting Recycling, ha commentato: "Ci aspettiamo che la nuova tecnologia TOMRA SHARP EYE venga accolta favorevolmente dagli impianti di raccolta e selezione e dai centri di rigenerazione del PET. La domanda in questo senso è destinata a crescere, perché la crescente adozione internazionale di stili di vita in costante movimento sta spingendo verso l'uso di bottiglie e vaschette in plastica utilizzati per frutta, verdura e altri prodotti alimentari".
La chiave di questa svolta è il miglioramento della tecnologia FLYING BEAM® di TOMRA, che era già la migliore tecnologia a sensori sul mercato. Come il primo sistema di scansione a infrarossi NIR (near-infrared) con scansione puntiforme (e senza necessità di lampade esterne), questo sistema si concentra solo sull'area del nastro trasportatore sottoposta a scansione. Grazie a questa tecnologia, che consente un'ampia gamma di possibili calibrazioni, è possibile distinguere anche le più sottili differenze molecolari nei materiali che scorrono lungo la linea di riciclo e, ora che TOMRA SHARP EYE ha introdotto una lente più grande per una maggiore intensità luminosa, è possibile rilevare anche le proprietà più difficili da distinguere.
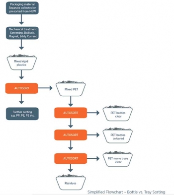
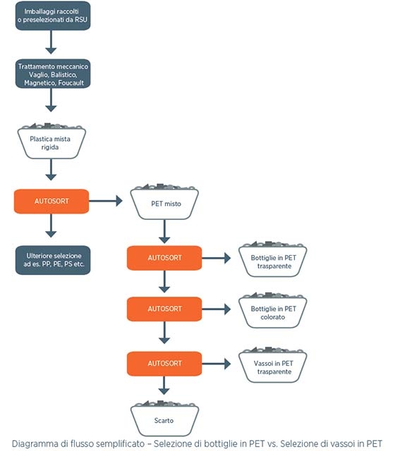
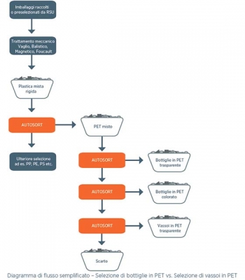
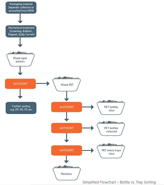
Il processo graduale che si conclude con la separazione delle vaschette monostrato in PET dalle bottiglie in PET è efficiente e flessibile. Durante la preparazione per la selezione delle plastiche miste in base ai polimeri, il materiale da imballaggio raccolto o pre-selezionato dai rifiuti solidi urbani (RSU) viene sottoposto a un processo di trattamento meccanico che riduce i materiali voluminosi, principalmente articoli morbidi come plastica, pellicole e prodotti non plastici. Per separare in seguito il PET misto nei diversi polimeri, AUTOSORT funziona come un sistema combinato, che rileva materiale e colore assieme alla granulometria. Questo processo raggiunge un'impressionante efficienza di selezione del 95% o superiore, persino con un materiale in ingresso molto misto.
Ogni minuto nel mondo si acquistano più di un milione di bottiglie di plastica e si prevede che nei prossimi cinque anni questo numero aumenterà di un ulteriore 20%. Di conseguenza, le normative UE si stanno inasprendo e organizzazioni come Plastics Recyclers Europe stanno promuovendo linee guida per il riciclo delle vaschette in PET. Questo incoraggerà la separazione dei flussi di selezione per consentire di riciclare le vaschette in PET, sviluppando i mercati per questo prodotto da imballaggio.
Una macchina TOMRA AUTOSORT con la nuova tecnologia TOMRA SHARP EYE sarà disponibile per dimostrazioni su prenotazione presso il Test Center TOMRA vicino a Coblenza, in Germania.







